集团首页 | 联系我们 | 加入收藏
当前位置: XCSport -> 公司通知 -> 正文

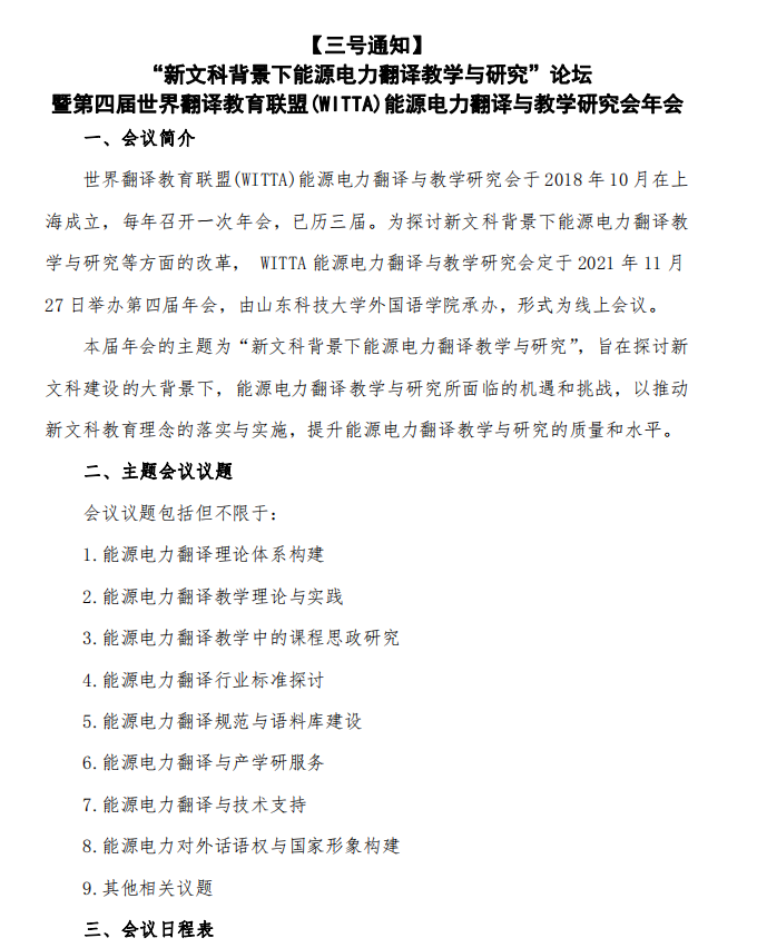
【三号通知】“新文科背景下能源电力翻译教学与研究”论坛暨第四届世界翻译教育联盟(WITTA)能源电力翻译与教学研究会年会

发布时间:2021-11-25 点击

公司通知
XCSport2025年硕士研究生调剂复试名单公示 25-04-08
 
2025年全国老员工英语竞赛考生须知 25-04-07
 
关于2025年上半年团员发展对象的公示 25-04-07
 
XCSport2025年硕士研究生接收调剂的通知 25-04-03
 
XCSport硕士研究生调剂公告 25-03-29
 
关于组织XC体育2025年“高教社杯”老员工“用外语讲好中国故事”... 25-03-25
 
关于举办第五届“外教社·词达人杯”全国老员工英语词汇能力大赛暨山东科... 25-03-20
 
XCSport2025年硕士研究生复试录取工作方案 25-03-17
 
关于组织参加中国日报社“21世纪杯”全国英语演讲比赛的通知 25-03-17
 
XCSport2024年外国语言文学学位授权点建设年度报告 25-03-16
 
XCSport2024年翻译学位授权点建设年度报告 25-03-16
 
“英语角”第13期 25-03-10
 
More